一、项目概况
GPT Pilot 是 GitHub 上热门的开源 AI 开发工具,拥有 33.4k 星标 和 3.4k Fork。该项目由 Pythagora 团队开发,旨在通过 AI 协作完成全栈开发任务,覆盖产品经理、架构师、程序员、测试等角色职责。
二、核心功能
- 1.
全流程开发支持
- •从需求分析到生产部署的完整开发周期
- •支持代码生成、调试、测试和文档撰写
- 2.
多角色AI代理
markdown复制 - 3.
开发者友好设计
- •保留5%关键决策由人类把控
- •支持 VSCode 插件和 CLI 两种使用方式
三、技术亮点
| 传统开发痛点 | GPT Pilot 解决方案 | 优势 |
|---|---|---|
| 人工编写代码 | AI 生成可运行代码 | 效率提升10倍 |
| 全量代码审查 | 逐步提交与审查 | 错误率降低80% |
| 环境配置复杂 | 自动检测并安装依赖 | 新手友好度大幅提升 |
四、快速开始
- 1.
安装步骤
bash复制 - 2.
配置文件
复制示例配置并设置API密钥:json复制 - 3.
启动开发
bash复制
五、项目优势
- 1.
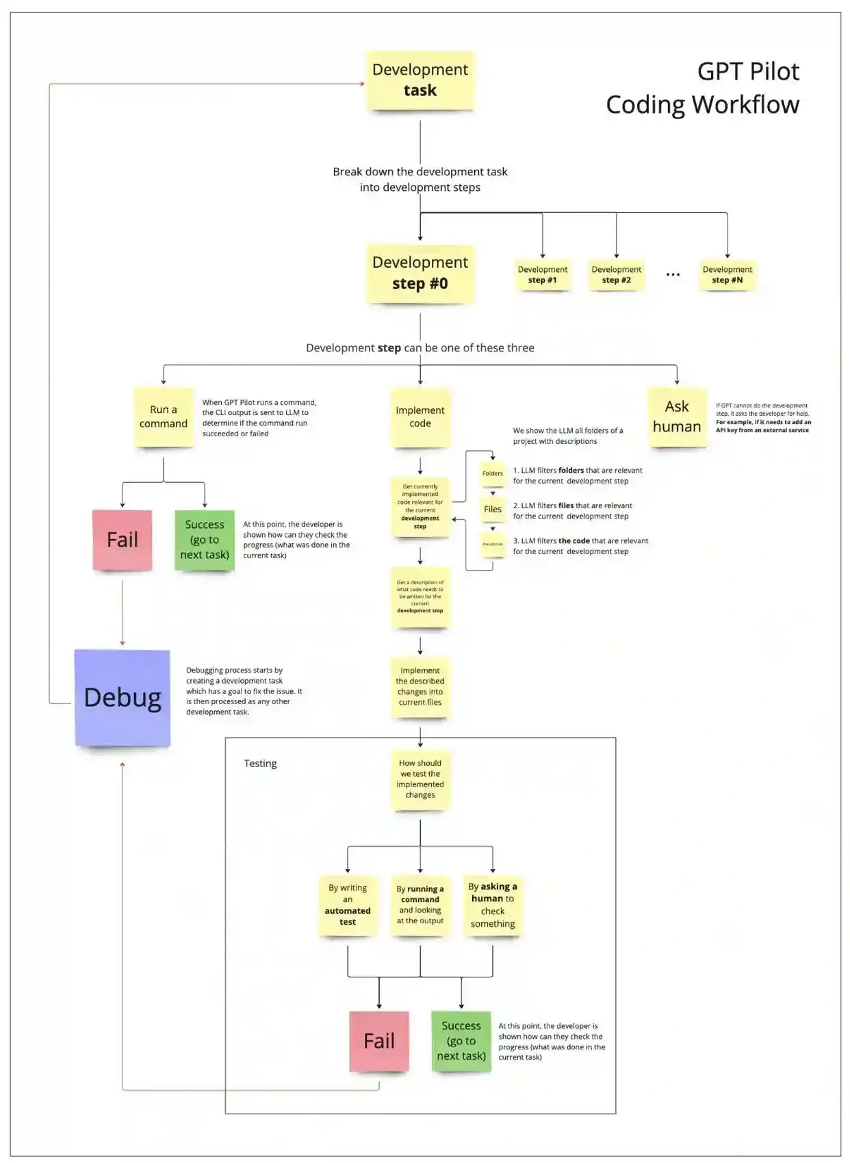
渐进式开发
- •相比一次性生成完整代码库,采用分步实现策略
- •每个步骤都可人工干预和调试
- 2.
规模适应性
- •智能代码过滤机制降低上下文负载
- •支持从简单功能到复杂系统的开发
- 3.
多平台支持
- •原生集成 VS Code 插件
- •兼容 Docker 部署
GitHub地址:
👉 https://github.com/Pythagora-io/gpt-pilot
该项目通过AI与开发者的协同工作模式,正在重新定义软件开发流程。特别适合快速原型开发、教育场景和技术探索,其开源特性也允许开发者根据需求进行深度定制。



